Case Studies & Success Stories
The following case studies showcase real-world outcomes from our collaboration with clients across various industries. We emphasize data-driven decisions and responsible AI practices, delivering measurable business impacts that drive efficiency and innovation within organizations.
These stories highlight proven results—improved efficiency, streamlined workflows, and enhanced digital experiences—delivered through modern technology, AI, and platform engineering approaches that could drive similar outcomes for your organization.
AI-Driven Product Acceleration

Learning Llama Academy — Multilingual AI Education Platform
Built a multilingual AI-powered educational platform that generates coloring pages in 18 languages, demonstrating how agentic AI, automation, and modern web tech can deliver a global-scale product from concept to launch in days.
Read MorePerformance & Conversions

Core Web Vitals Optimization
Transformed web performance for a leading healthcare provider, delivering measurable improvements in user experience and conversion rates.
Read More
PyStudio Platform
Co-founded and architected the technical portion of a web-based predictive modeling platform that democratized access to Python's ML capabilities through an intuitive, scalable interface. Collaborated closely with data scientists and executive leadership to align technology with business goals.
Read More
White-Label Scheduling Platform with AI
Created a white-label scheduling platform that multiple service brands could customize and deploy as their own. Enhanced with AI-powered booking assistant, the platform maintained separate brand identities while sharing core scheduling intelligence.
Read More
Ecommerce Personalization Engine
Designed and implemented a data-driven personalization strategy that increased conversions and average order value through behavioral segmentation and targeted content delivery.
Read MorePlatform Modernization

B2B Platform & OAuth2 Transformation
Built a secure multi-tenant SaaS platform with OAuth2-powered subscription management, replacing legacy PDF distribution. The platform enabled self-service client onboarding and granular app-level access control.
Read More
MACH Platform for Multiple Brands
Unified five independent brand websites into a composable MACH architecture (Microservices, API-first, Cloud-native, Headless) while preserving brand autonomy. Each brand maintained its unique identity and tools while sharing a robust, scalable foundation.
Read More
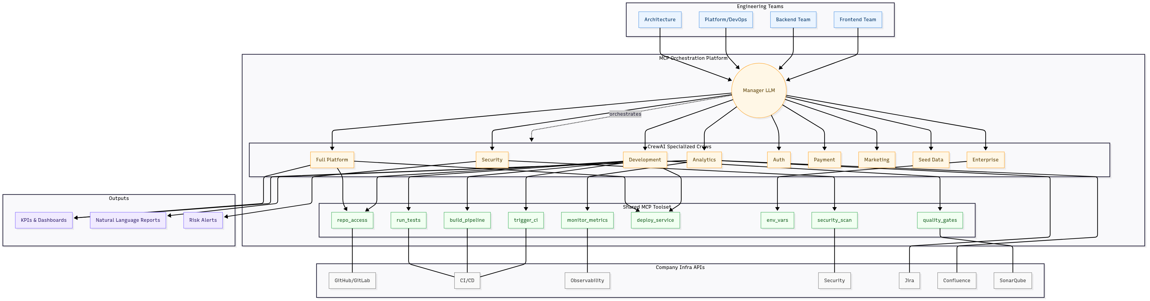
MCP Agent Orchestration for SDLC Workflows
Enabled multiple engineering teams to converge on a shared set of standard tools and workflows using the Model Context Protocol (MCP) and OpenAI SDK. The orchestration platform allowed all teams to build, run, and automate SDLC workflows with agents, leveraging company infrastructure services.
Read More
AI-Powered Legacy Modernization
Specializing in modernizing legacy codebases, from enterprise VB to C# transformations to AI-powered refactoring of complex systems. We combine traditional migration expertise with modern AI techniques to make legacy modernization more efficient and reliable.
Read MoreData & Transparency

AI-Powered Executive Dashboard
Developed an intelligent dashboard with natural language querying that transforms raw data into actionable business insights for executives and decision-makers.
Read More
Enterprise Architecture Intelligence Platform
Built an AI-powered Enterprise Architecture intelligence platform that transforms complex system landscapes into actionable insights for technical leaders and architects.
Read MoreInnovation & Culture

Enterprise AI Enablement Program
Designed and implemented a comprehensive AI enablement program that transformed how teams across the organization leverage AI to enhance productivity and drive innovation.
Read More
Agentic Orchestration for Engineering Intelligence
Designed and built an engineering intelligence platform (Operion) by orchestrating a network of 11 AI agents organized into 9 specialized “crews.” This experiment in agentic AI taught us that leading AI systems parallels leading people — clear roles, accountability, and disciplined delegation drive measurable outcomes.
Read More
Automated XML Site Intelligence & SEO Diagnostics
Created an AI-driven XML site reader and diagnostic toolset to help teams instantly understand and optimize their web presence through natural language queries.
Read More